
前几天,一则#他们没感染新冠却因多吃药进了ICU#上了新闻,有医生表示,随着囤药的居民越来越多,去医院就诊的药物性肝损伤患者数量陡然增加,还没有感染新冠,先把自己"吃"进医院了。类似情况在湘潭县也有发生。对此,湘潭县药事管理质控中心呼吁大家,“阳”了后不要盲目用药,不要让良药变成“毒药”。
1. 出现发热时如何服药?
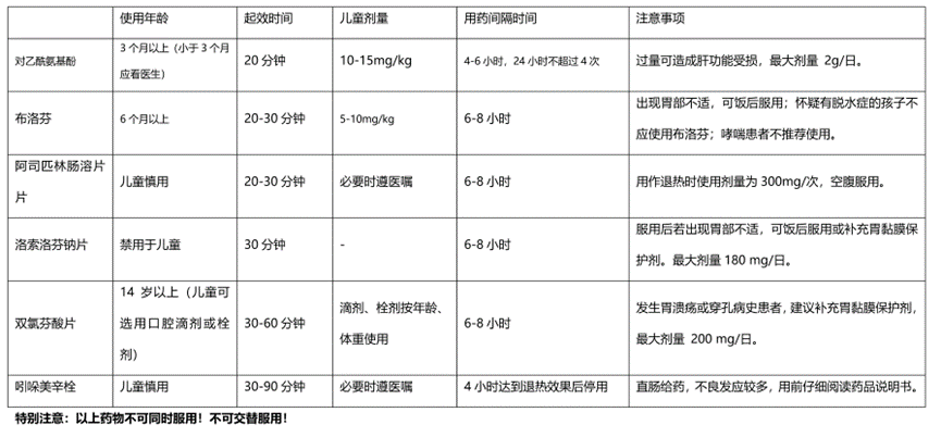
答:不是所有发烧都需要立即到医院发热门诊就诊。比如体温不到38℃,可以先物理降温;如果体温超过38.5℃,可以吃退烧药,通常选择布洛芬或对乙酰氨基酚,此外非甾体抗炎药阿司匹林、洛索洛芬、双氯芬酸、吲哚美辛等除可缓解肌肉、骨骼酸痛等症状外,也可作为退热备选药物。如果经药物治疗3天后体温仍持续高于38.5℃,且原有基础疾病明显加重的,应及时到医院就诊。

退热可选用的药物及注意事项

2. 孕妇发热退烧选用什么药?
答:正常情况下,孕妇的体温较一般人略高,较非孕期高0.3-0.5℃。一般孕妇体温高于37.5℃,才需考虑是否发热。如果孕妇出现发热,应多喝水,且避免采取捂汗的方法退热,以免造成体液流失、脱水以及电解质紊乱。当孕妇体温低于38.5℃、且无明显不适症状时,可以采用物理降温的方法,如用32-34℃的温水擦浴,建议温水浸湿毛巾拧至半干后擦拭额头、颈部、腋下、手心等部位,全程不超过20分钟。当体温高于38-38.5℃,物理降温效果不佳且合并有其他不适症状时,建议口服单一成分的对乙酰氨基酚退热,可间隔4 ~ 6小时后重复服用,24小时之内服用不超过4次。不宜服用复方成分的含对乙酰氨基酚制剂,不建议使用布洛芬退热。
3. 哺乳期妇女发热退烧选用什么药?
答:哺乳期发热,体温高于38 ~ 38.5℃,物理降温效果不佳时,可选用单一成分的对乙酰氨基酚或布洛芬。对乙酰氨基酚服用后0.5-2小时达峰,布洛芬服用后1.2-2.1小时达峰。妈妈如果实在不放心,建议错峰哺乳,可以在服药2小时后进行哺乳。同样,两次服用至少间隔至少4 ~ 6小时,24小时之内服用不超过4次,且两种药物不可叠加服用。
4. 儿童发热退烧选用什么药?
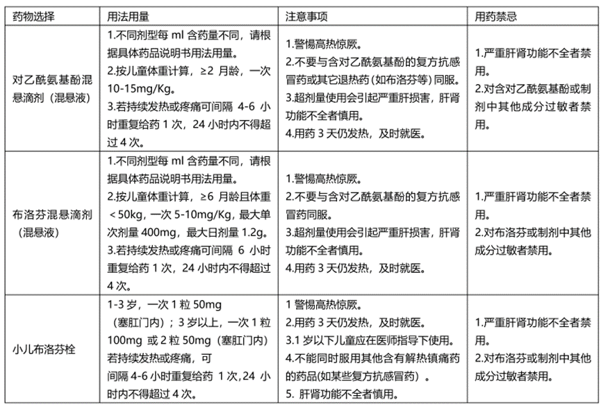
答:各年(月)龄期婴幼儿发热,体温高于38 ~ 38.5℃,物理降温效果不佳时,可选用单一成分的对乙酰氨基酚或布洛芬。同样,两次服用至少间隔4 ~ 6小时,24小时之内服用不超过4次。且两种药物不可叠加服用,服用三天后,体温仍高于38.5℃,请及时就医。
儿童退烧可选用的药物及注意事项

5. 注意事项
①退烧药与复方感冒药不要一起吃。退烧药不可与常见的感冒药同时使用,也不可与部分中成感冒药同时使用。很多复方感冒药、中成药中也含有对乙酰氨基酚,随意混用会增加药物过量的风险。
② 多种退烧药不要重复吃。退烧药吃一种就够了,不要不同类别的退烧药交替使用或反复叠加使用,比如对乙酰氨基酚制剂品种、剂型及复方制剂较多,自选服用时易产生重复用药而致过量(对乙酰氨基酚最大日剂量2g),导致肝、肾毒性反应,尤其以肝脏坏死最为常见。比如对乙酰氨基酚和布洛芬同属于一类解热镇痛药,同时使用可能会导致急性肝衰竭。
③不要超剂量超次数用药。过量的药物不仅不能缓解症状、加速康复,还会导致更多的毒副作用。例如过量的对乙酰氨基酚可导致急性肝衰竭。退烧药可每隔4 ~ 6小时服用一次,一天服用不要超过4次,服用不得超过三日,三日后症状无缓解,及时就医。
④不要盲目使用消炎药。新冠是病毒性感染,消炎药(阿莫西林、头孢等)通常是针对细菌感染情况使用,不要盲目使用消炎药治疗新冠。
⑤当前存在或既往发生过胃溃疡或穿孔患者,推荐对乙酰氨基酚或加用胃黏膜保护剂。
⑥ 如果没有发热,但肌肉、骨骼酸痛,需要服用药物缓解,可以服用第二类非甾体抗炎药(COX-2)塞来昔布等药物,有比较强的镇痛效果,同时对胃肠道影响较小。
来源:湘潭县中医医院合理用药科普平台
编辑:郭玲
中国莲乡
湘潭县发布